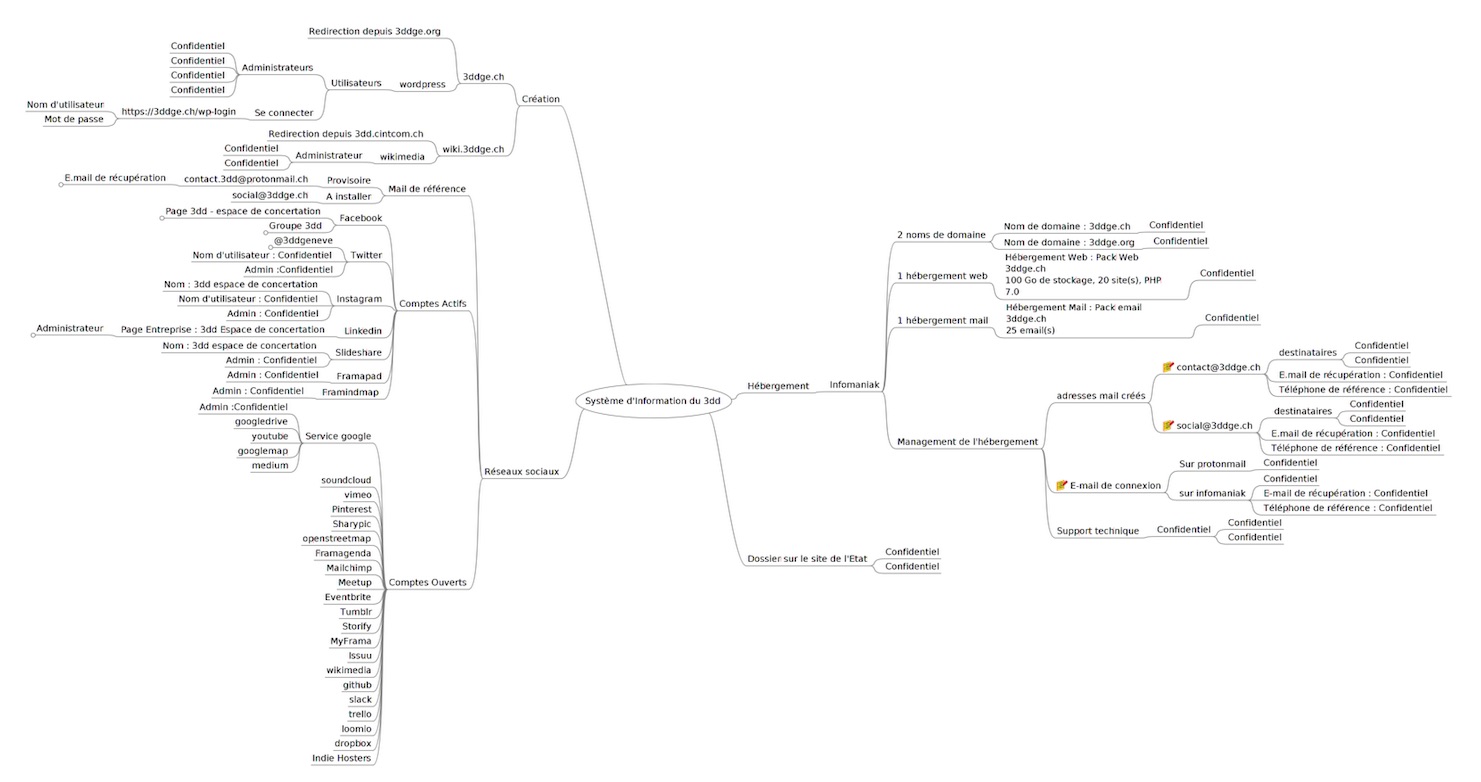
Cartographie du système d'information du 3DD

3DD Espace de concertation
3DD Espace de concertation • 22 décembre 2017
dans le groupe Progression du 3DD

Cette page est dédiée à la Cartographie (publique) du Système d'Information du 3dd tel qu'il se présente le 22 décembre 2017. 

 

Système d'information du 3DDSystème d'information 3DD - 2017

Réalisé avec Framindmap